Skip to main content
Home
plus.maths.org

Secondary menu

  • My list
  • About Plus
  • Sponsors
  • Subscribe
  • Contact Us
  • Log in
  • Main navigation

  • Home
  • Articles
  • Collections
  • Podcasts
  • Maths in a minute
  • Puzzles
  • Videos
  • Topics and tags
  • For

    • cat icon
      Curiosity
    • newspaper icon
      Media
    • graduation icon
      Education
    • briefcase icon
      Policy

    Popular topics and tags

    Shapes

    • Geometry
    • Vectors and matrices
    • Topology
    • Networks and graph theory
    • Fractals

    Numbers

    • Number theory
    • Arithmetic
    • Prime numbers
    • Fermat's last theorem
    • Cryptography

    Computing and information

    • Quantum computing
    • Complexity
    • Information theory
    • Artificial intelligence and machine learning
    • Algorithm

    Data and probability

    • Statistics
    • Probability and uncertainty
    • Randomness

    Abstract structures

    • Symmetry
    • Algebra and group theory
    • Vectors and matrices

    Physics

    • Fluid dynamics
    • Quantum physics
    • General relativity, gravity and black holes
    • Entropy and thermodynamics
    • String theory and quantum gravity

    Arts, humanities and sport

    • History and philosophy of mathematics
    • Art and Music
    • Language
    • Sport

    Logic, proof and strategy

    • Logic
    • Proof
    • Game theory

    Calculus and analysis

    • Differential equations
    • Calculus

    Towards applications

    • Mathematical modelling
    • Dynamical systems and Chaos

    Applications

    • Medicine and health
    • Epidemiology
    • Biology
    • Economics and finance
    • Engineering and architecture
    • Weather forecasting
    • Climate change

    Understanding of mathematics

    • Public understanding of mathematics
    • Education

    Get your maths quickly

    • Maths in a minute

    Main menu

  • Home
  • Articles
  • Collections
  • Podcasts
  • Maths in a minute
  • Puzzles
  • Videos
  • Topics and tags
  • Audiences

    • cat icon
      Curiosity
    • newspaper icon
      Media
    • graduation icon
      Education
    • briefcase icon
      Policy

    Secondary menu

  • My list
  • About Plus
  • Sponsors
  • Subscribe
  • Contact Us
  • Log in
  • Maths in a minute: Asymptotes

    20 May, 2021
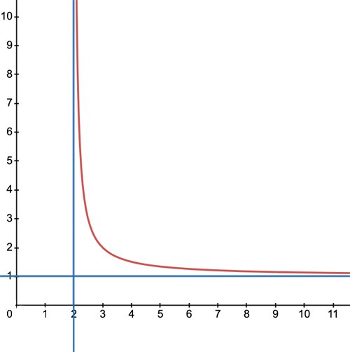
    Some curves get simple in the limit. As an example, look at the red curve below. As you move out to the right along the $x$-axis, the curve gets closer and closer to the horizontal blue line. And as you move up the $y$-axis, the curve gets closer and closer to the vertical blue line.
    Curves with asymptotes

    The blue lines are called the asymptotes of the curve: the distance between the curve and the respective asymptote tends to zero as either $x$ or $y$ tend to infinity. In this example the curve is given by the function \begin{equation}y=\frac{1}{x-2}+1.\end{equation} and the asymptotes are given by the equations $$y=1 \;\;\; \mbox{and} \;\;\; x=2.$$ Knowing a curve's asymptotes can be very useful. For example, imagine that the curve above tells you the value of some quantity (e.g. the money in you bank account) $x$ months from now, where $x$ is measured along the $x$-axis. Then even though it's a bit tricky to work out $y$ for a given $x$, knowing that the asymptote as $x$ goes to infinity is the horizontal blue line $y=1$ tells you that in the long run you'll have approximately £1 in your account.

    Not all curves look like a straight line as $x$ or $y$ tend to infinity, so not all curves have asymptotes. But if they do (and of you are comfortable with limits which you can read about here) then you can find the asymptotes by taking the limit of the function describing the curve as $x$ or $y$ tend to infinity. In our example above this gives $$\lim_{x \rightarrow \infty} y = \lim_{x \rightarrow \infty}\frac{1}{x-2}+1=1.$$ That gives you the horizontal asymptote. Rearranging the expression (1) to phrase it in terms of $y$ gives $$x=\frac{1}{y-1}+2,$$ so $$\lim_{y \rightarrow \infty} x = \lim_{y \rightarrow \infty}\frac{1}{y-1}+2=2.$$ This gives you the vertical asymptote.

    We leave you with an example of a pretty crazy curve and its perfectly uncrazy asymptote. The curve is given by a more complex parametric equation $$x=t+\frac{\cos{(14t)}}{t}, y=t+\frac{\sin{(14t)}}{t}, t>0.$$ The asymptote (to the wriggly part of the curve) as $x$ goes to infinity is the line $y=x$.

    Curves with asymptote

    Thanks to Guillaume Jacquenot for posting this example on on Wikipedia.

    This example again highlights how useful asymptotes are. It's not easy to work out the exact value of $y$ for a given $x$, but knowing the asymptote gives you a good approximation of $y$ for large $x$ — the larger $x$, the better the approximation.

    About this article

    This article relates to the Applicable resurgent asymptotics research programme hosted by the Isaac Newton Institute for Mathematical Sciences (INI). You can see more articles relating to the programme here.


    This article is part of our collaboration with the Isaac Newton Institute for Mathematical Sciences (INI), an international research centre and our neighbour here on the University of Cambridge's maths campus. INI attracts leading mathematical scientists from all over the world, and is open to all. Visit www.newton.ac.uk to find out more.

    INI logo

    • Log in or register to post comments

    Read more about...

    INI
    asymptote
    Maths in a minute

    Our Podcast: Maths on the Move

    Our Maths on the Move podcast brings you the latest news from the world of maths, plus interviews and discussions with leading mathematicians and scientists about the maths that is changing our lives.

    Apple Podcasts
    Spotify
    Podbean

    Plus delivered to you

    Keep up to date with Plus by subscribing to our newsletter or following Plus on X or Bluesky.

    University of Cambridge logo

    Plus is part of the family of activities in the Millennium Mathematics Project.
    Copyright © 1997 - 2026. University of Cambridge. All rights reserved.

    Terms